朋友们好,我是诺大哥。今天我们来看看双速电机的调速电路。
双速电机的工作原理与单速相似。通过外部端子接线实现不同的连接方式,改变定子绕组的磁极数,实现不同的转速。双速电机中有两组绕组。通过改变不同的工作绕组可以实现调速。不同绕组的极对数是不同的。

高速和低速两种布线
低速时,电机为三角形连接,高速时为双YY连接。我们可以通过三个接触器在高速和低速之间切换。

电路图

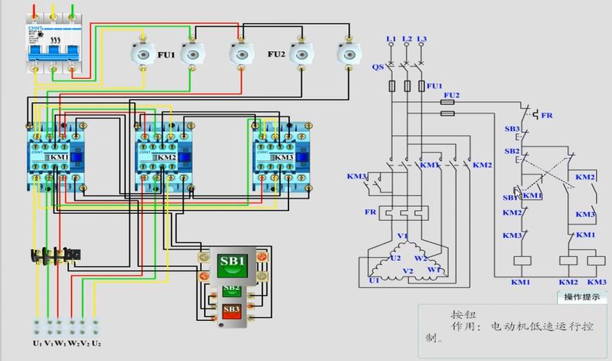
物理布线

电路图
从图中我们可以看到,当SB1被按下时,KM1会自锁。此时电机呈三角形连接,低速运行。按下SB2,KM1断开,KM2和KM3同时锁定。这时,电机是双YY式连接,高速运转。而且KM1和(KM2KM3)互锁,更安全。
